91吃瓜
91吃瓜
91吃瓜概况
91吃瓜简介
院史沿革
学院领导
联系我们
组织机构
化学工程与工艺系
应用化学系
轻化工程系
能源化学工程系
基础化学教学部
行政部门
师资队伍
化学工程与工艺系
应用化学系
轻化工程系
能源化学工程系
基础化学教学部
行政教辅人员
科学研究
科学研究概况
科研项目
科研获奖
收录论文
专著及专利
学科建设
学科方向
学科平台
人才培养
本科教育
研究生教育
实验室建设
中心简介
规章制度
本科生实验
实验设备
党建工作
组织机构
荣誉窗口
支部动态
学团风采
教育管理
学生活动
荣誉窗口
校友工作
校友服务
校友活动
校友风采
招聘信息
当前位置:
91吃瓜
>>
招生就业
>>
招聘信息
>> 正文
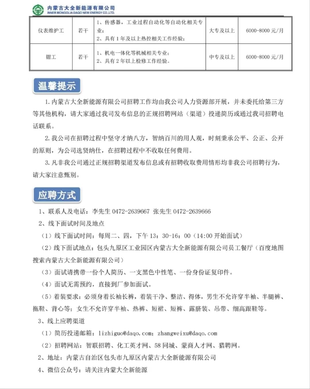
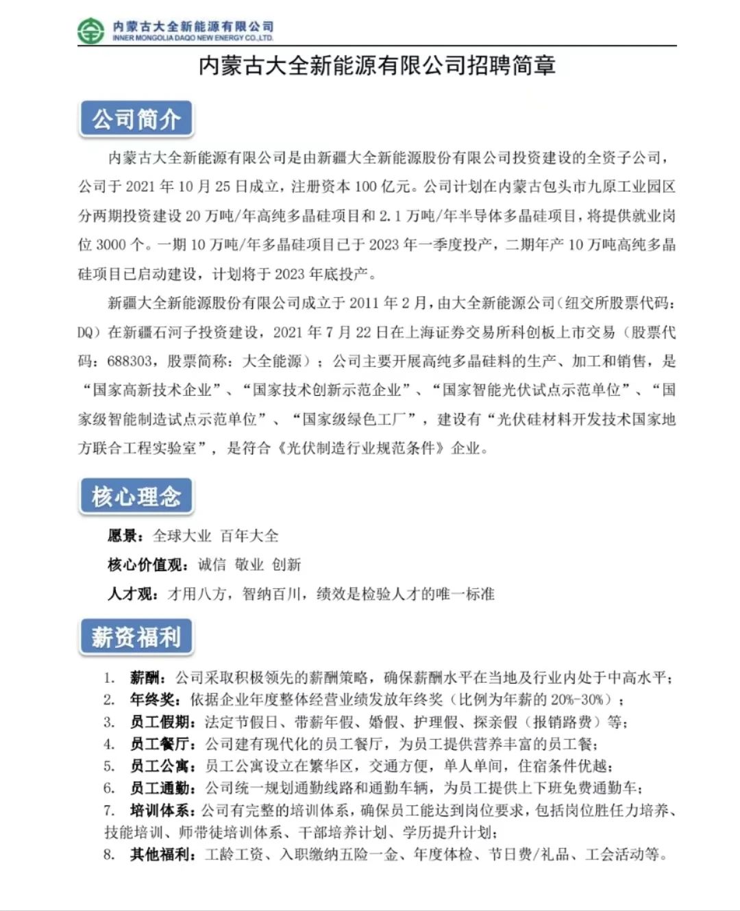
【招聘公告】内蒙古大全新能源有限公司招聘简章
发布日期:2023-11-29 点击:
上一条:
【招聘信息】内蒙古晶泰环境科技有限责任公司
下一条:
【招聘公告】宁夏建龙特钢有限公司