91吃瓜
91吃瓜
91吃瓜概况
91吃瓜简介
院史沿革
学院领导
联系我们
组织机构
化学工程与工艺系
应用化学系
轻化工程系
能源化学工程系
基础化学教学部
行政部门
师资队伍
化学工程与工艺系
应用化学系
轻化工程系
能源化学工程系
基础化学教学部
行政教辅人员
科学研究
科学研究概况
科研项目
科研获奖
收录论文
专著及专利
学科建设
学科方向
学科平台
人才培养
本科教育
研究生教育
实验室建设
中心简介
规章制度
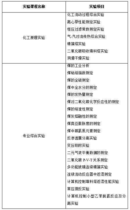
本科生实验
实验设备
党建工作
组织机构
荣誉窗口
支部动态
学团风采
教育管理
学生活动
荣誉窗口
校友工作
校友服务
校友活动
校友风采
本科生实验
当前位置:
91吃瓜
>>
实验室建设
>>
本科生实验
>> 正文
本科生实验
发布日期:2025-11-24 点击:
一、化学工程与工艺系承担的本科教学实验
二、能源化学工程系承担的本科教学实验
三、应用化学系承担的本科教学实验
四、基础化学教学部承担的本科教学实验